 寫稿
         投稿
         寫稿
         投稿
    氫能產業企業注意!北京經開區發布貸款貼息申報指南
            
                作者:官方
                來源:北京經開區政務官網
                所屬欄目:氫能政策
                發布時間:2023-06-15 10:06
            
             [ 導讀 ]氫啟未來網獲悉,6月14日,為貫徹落實《北京經濟技術開發區關于促進氫能產業高質量發展的若干措施》(京技管〔2022〕125號)的工...
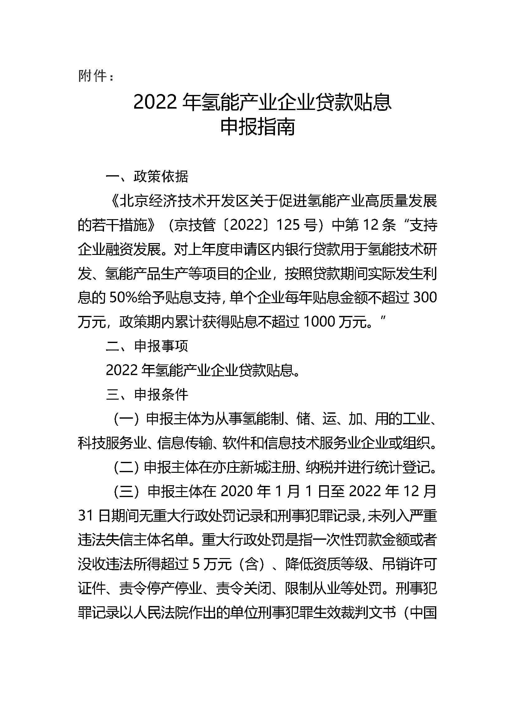
            氫啟未來網獲悉,6月14日,為貫徹落實《北京經濟技術開發區關于促進氫能產業高質量發展的若干措施》(京技管〔2022〕125號)的工作要求,現開展2022年氫能產業企業貸款貼息申報工作。
具體內容如下:
一、申報時間
自2023年6月15日至2023年6月28日期間通過經開區官網政策兌現模塊進入政策兌現綜合服務平臺,或使用360瀏覽器的極速模式登錄網址:zcdx.kfqgw.beijing.gov.cn,注冊登錄后進行項目申報。如未在規定時間內提交申請的,視為自動放棄。
二、申報詳情
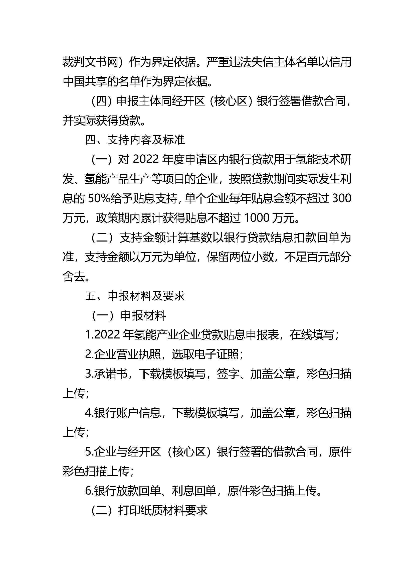
詳見附件《2022年氫能產業企業貸款貼息申報指南》或政策兌現綜合服務平臺“項目申報”頁面。
三、聯系方式
政策咨詢:
經開區政務服務中心服務廳“政策申報”窗口,聯系電話:010-67857687;010-67857878轉4,工作日上午9:00—12:00,下午1:30—5:00。
經開區商務金融局,聯系電話:010-67886597;經開區營商合作局,聯系電話:010-67889117,工作日上午9:00—12:00,下午2:00—6:00。
技術支持:
聯系電話:010-67857638,工作日上午9:00—12:00,下午2:00—6:00。





免責聲明:凡注明來源為“氫啟未來網:xxx(署名)”,除與氫啟未來網簽署內容授權協議的網站外,其他任何網站或者單位未經允許禁止轉載、使用,
            違者必究。非本網作品均來自互聯網,轉載目的在于傳遞更多信息,并不代表本網贊同其觀點和對其真實性負責。其他媒體如需轉載,
            請與稿件來源方聯系。如有涉及版權問題,可聯系我們直接刪除處理。詳情請點擊下方版權聲明。
 
            
         
                 
                     
                                     
                     
                         
                         
                         
                         
                