 寫稿
         投稿
         寫稿
         投稿
    氫啟未來網獲悉,江西省發展改革委、江西省能源局聯合印發《江西省氫能產業發展中長期規劃(2023-2035)》(以下簡稱《規劃》)。
《規劃》在發展目標方面指出:
當前到2025年,全省氫能產業制度政策環境逐步完善。氫能產業發展基礎日益夯實,產業發展跟進戰略取得積極成效。氫能技術研發領軍人才及專業化團隊加快積聚,產業創新能力逐步提高。可再生能源制氫量達到1000噸/年,成為新增氫能消費和新增可再生能源消納的重要組成部分。氫能應用試點、示范項目有序多元化增加,全省燃料電池車輛保有量約500輛,投運一批氫動力船舶,累計建成加氫站10座。氫能在鋼鐵、有色、合成氨等工業領域示范項目扎實開展。燃料電池發動機產能進一步擴大,燃料電池應用場景進一步豐富。全省氫能產業總產值規模突破300億元。
2026年到2030年,基本掌握氫能產業核心技術和關鍵設備制造工藝,產業鏈基本完備,區域集聚、上下游協同的產業體系逐步成形。產業發展主要特征與國內先進水平差距快速縮小,部分領域比較優勢初步顯現,多種清潔制氫路線齊頭并進發展,電-氫及氫-電系統綜合能效顯著提高,燃料電池分布式發電、氫儲能、氫冶煉、綠氨等示范應用廣泛開展,氫能在交通、工業等領域再電氣化和深度減碳進程中發揮重要作用,有力支撐碳達峰目標實現。
2031年到2035年,氫能產業發展安全形勢穩定,氫能產業規模、質量效益、創新能力進一步提升,產業局部取得重大突破并形成國內領先優勢,氫能與電力、交通、工業等多領域廣泛實現較高水平融合,可再生能源制氫基本實現市場化,成為全省能源和產業脫碳的重要保障,在能源和產業綠色低碳轉型發展中起到有力的支撐作用。
原文如下:
江西省氫能產業發展中長期規劃(2023-2035年)
2023年1月
前言
氫能是一種來源豐富、清潔低碳、靈活高效、應用廣泛的二次能源,可以與電能、熱能等異質能源品種系統融合、互聯互補,是清潔能源體系的重要組成部分,是用能終端實現綠色低碳轉型的重要載體。氫能產業是戰略性新興產業和未來產業發展的重要方向。
江西正處于在加快革命老區高質量發展上作示范、在推動中部地區崛起上勇爭先的關鍵跨越期。加快氫能產業高質量發展,并以氫能為支撐規模化發展可再生能源和構建新型電力系統,推動產業再電氣化和終端用能清潔化,是我省實現能源結構低碳轉型和重型產業深度減碳的重要路徑。在我省奮力實現碳達峰碳中和目標和全面建設“六個江西”的新征程中,氫能產業具有廣闊的發展前景和重要的戰略意義。
本規劃根據國家《能源技術革命創新行動計劃(2016-2030)》《氫能產業發展中長期規劃(2021-2035年)》和《江西省國民經濟和社會發展第十四個五年規劃和二〇三五年遠景目標綱要》等文件編制。規劃期限為2023-2035年,是我省今后一個時期氫能發展的指導性文件。
一、發展現狀與形勢
(一)國際、國內現狀
當前世界正經歷百年未有之大變局,面對全球氣候風險、環境危機和能源安全問題,新一輪科技革命和產業變革正在加速進行,碳達峰碳中和正逐漸成為國際社會共識與一致行動。在全球能源清潔低碳轉型發展的大勢下,氫能開發利用關鍵技術不斷取得重大突破,展現出廣闊的發展前景,受到了多個國家和地區的廣泛關注。
從國際來看,全球氫能制取、儲運和燃料電池等核心技術研發和關鍵材料制造日漸成熟,產業鏈逐漸完善,市場規模迅速擴大,氫能基礎設施建設明顯提速,終端應用成本呈現持續下降趨勢,部分區域規模化推廣條件基本具備。美國、日本、韓國、歐盟等主要發達國家和地區均將氫能納入未來能源發展戰略,持續加大技術研發與產業化扶持力度,推動氫能清潔、經濟、可靠發展和多元化、規模化應用,逐步擴大氫能在終端能源體系中的比重。
從國內來看,我國氫能發展已積累了一定的基礎,初步掌握了全產業鏈主要技術和生產工藝,氫能產量居世界首位,可再生能源制氫基礎條件領先,部分重點經濟圈已出現氫能產業的區域化集聚,以氫燃料電池汽車應用為重點的氫能示范應用已在部分區域實現。近年來,國家高度重視引導氫能產業健康有序發展,氫能在構建清潔低碳、安全高效能源體系中的戰略定位更加清晰,在實現碳達峰碳中和目標的進程中將發揮重要的作用。
(二)發展基礎
從省內來看,我省氫能產業發展已初步涵蓋制、儲、輸、用各個環節,并在相關技術研發和裝備、材料制造等領域啟動布局,為氫能產業發展打下了一定的基礎。
一是氫氣制備和應用初具規模。制氫方面,據初步統計,我省從事氫能制備的企業已有十余家,主要集中在九江、贛州等區域,氫氣年產量約30萬噸。其中,九江兩個制氫項目分別年產氫18.1萬噸和7.5萬噸,為目前省內規模最大的制氫項目;其他年產氫1000噸以上的項目主要為氯堿工業副產氫和甲醇重整制氫,成本相對較低,具備進一步擴大規模的潛力。氫能服務方面,部分企業擁有氫氣制備、提純和管束車運輸能力,已成熟運營市場化氫氣供應服務。氫能應用方面,當前主要集中在石化、化工、有色領域,此外在醫藥、電子等領域也有一定規模的應用,氫能應用領域與我省傳統優勢產業的契合度較高,應用前景較好。基礎設施方面,九江市已建成全省第一座日加氫500公斤的油電氫混合站,積極推進氫能船舶研制和應用,為氫能在水陸交通領域示范應用的啟動提供了先決條件。
二是氫能相關科技創新勢頭積極。省內重點高校和氫能產業骨干企業充分發揮創新主體作用,搭建了一批氫能科技創新和產品研發平臺,在儲氫合金材料研制、燃料電池電堆與材料制備、工業固廢提取制氫劑等領域取得了積極進展。省內相關研究機構建立了稀土儲氫合金研發試驗線和鎳氫電池研發試驗線,完善了儲氫合金及鎳氫電池性能的測試平臺,提升了我省在儲氫材料領域的技術研發水平,提高了性能測試能力,加快了儲氫合金粉新產品的產業化發展。南昌大學共青城光氫儲技術研究院研發的工業固廢提取制氫劑項目,能夠以相對較低的成本從工業固廢中提取制氫劑。部分企業在多種類型氫燃料電池電源系統的研發上取得了積極成果,已具備年產1000件以上相關產品的生產能力,并正在著力攻關具有更高水平的產品研發。重點高校和骨干企業的創新實踐,為我省氫能產業聚集專業人才、探索產學研結合創新模式提供了有利條件。
(三)面臨形勢
從全國氫能產業政策導向來看,氫能產業正處于加速發展的重要機遇期,但也需認識到氫能作為新興產業還面臨許多有待解決的問題,尤其是不同區域氫能發展的實際條件差別較大,面臨的問題也各不相同。總體來看,我省氫能產業還處于初期探索階段,產業發展面臨以下突出的問題。
一是能源資源稟賦不足。化石燃料制氫和電解水制氫是規模化制氫的重要方式。我省煤炭和常規油氣資源匱乏,且地處國內能源流末端,運距較遠導致煤價、電價、氣價偏高,風電、光伏資源處于國家最弱、較弱地區,支撐氫能產業規模化發展的能源資源稟賦較為薄弱。在清潔電力進一步成為電量增量主體前,我省氫能發展將面臨著巨大的能源消耗壓力和成本劣勢。
二是產業發展基礎薄弱。我省氫能制、儲、輸、用各環節統籌不足、布局分散,產業協調發展基礎薄弱,現有為數不多的氫能相關企業以“自給自足”為主,上游制氫環節主要為化石燃料制氫,且和下游氫能應用重點領域聯系不夠緊密,缺乏集群協作效應。氫能基礎設施建設和配套服務能力較為滯后,制約了一部分氫能應用的發展。
三是核心能力嚴重匱乏。我省在氫能產業相關領域的科研成果較少,技術研發領軍人才及專業化團隊緊缺,省內高校在氫能相關專業方面還沒有一流專業,本土尚無相關龍頭企業和有重要影響力的科研機構,核心技術、關鍵材料、重要裝備制造水平與國內先進水平還有較大差距,氫能產業發展的核心能力嚴重匱乏。
四是制度體系尚未成形。我省氫能相關基礎設施審批和運營管理缺乏總體政策設計和引導,行業安全規程、標準體系等發展滯后,示范項目數量和已探索領域較為局限,產業發展形態和發展路徑尚需進一步探索。此外,各級政府、企業及公眾對氫能產業發展的態度總體積極,但在氫能發展難點和安全方面的認知還存在不足。
綜上,我省氫能產業率先全面發展的基礎缺乏,與國內先進省份和地區相比處于相對劣勢,在一定時期內仍將處于整體跟進的狀態,需要充分結合省內資源、產業和應用需求實際情況,在整體跟進國內先進省份和地區過程中找準產業鏈比較優勢環節,實現局部突破發展。
二、總體要求
(一)指導思想
以習近平新時代中國特色社會主義思想為指導,全面貫徹落實黨的二十大精神,立足新發展階段,完整、準確、全面貫徹新發展理念,構建新發展格局,緊扣實現碳達峰碳中和目標,貫徹“四個革命、一個合作”能源安全新戰略,聚焦“作示范、勇爭先”的目標要求,積極融入國內統一大市場,結合省情實際推動氫能產業有力有序發展,以應用示范支撐技術創新,以規劃布局引導產業聚集,以完善政策保障安全質量,穩步提高我省氫能消費量,推動氫能成為我省安全高效、清潔低碳能源體系和新興產業的重要組成部分。
(二)基本原則
1.整體跟進,局部突破。充分借鑒國內外先進經驗,發揮比較優勢,堅持統籌布局、以點帶面,逐步構建區域集聚、上下游協同的氫能產業體系,夯實產業發展基礎,結合實際找準突破方向和環節,避免盲目追求全產業鏈發展和低水平重復建設等問題。
2.政府引導,開放發展。遵循氫能作為新興產業的發展規律,在發揮市場在資源配置中決定性作用的基礎上,加強規劃引導和政策激勵。加強氫能產業合作,吸引行業龍頭、科技新銳落戶,帶動產業規模快速增長。找準區位定位,積極融入周邊區域氫能產業大市場。
3.創新驅動,示范引領。堅持在引進消化吸收已有成熟技術的同時加強有差別的自主創新,支持高校、重點企業和科研機構加強人才引進和技術研發,突出氫能清潔化、低碳化發展導向,推動科研成果轉化落地,加快氫能多元化示范應用,促進氫能產業有序邁向規模化、市場化發展。
4.安全為先,穩慎應用。牢牢把握氫能安全生命線,合理把握產業發展節奏,因地制宜拓展氫能應用場景,穩妥有序推進氫能基礎設施建設,加強氫能制、儲、輸、用全過程安全標準和規范體系建設,穩慎推動氫能在電力、交通、工業等領域的應用。
(三)發展目標
當前到2025年,全省氫能產業制度政策環境逐步完善。氫能產業發展基礎日益夯實,產業發展跟進戰略取得積極成效。氫能技術研發領軍人才及專業化團隊加快積聚,產業創新能力逐步提高。可再生能源制氫量達到1000噸/年,成為新增氫能消費和新增可再生能源消納的重要組成部分。氫能應用試點、示范項目有序多元化增加,全省燃料電池車輛保有量約500輛,投運一批氫動力船舶,累計建成加氫站10座。氫能在鋼鐵、有色、合成氨等工業領域示范項目扎實開展。燃料電池發動機產能進一步擴大,燃料電池應用場景進一步豐富。全省氫能產業總產值規模突破300億元。
2026年到2030年,基本掌握氫能產業核心技術和關鍵設備制造工藝,產業鏈基本完備,區域集聚、上下游協同的產業體系逐步成形。產業發展主要特征與國內先進水平差距快速縮小,部分領域比較優勢初步顯現,多種清潔制氫路線齊頭并進發展,電-氫及氫-電系統綜合能效顯著提高,燃料電池分布式發電、氫儲能、氫冶煉、綠氨等示范應用廣泛開展,氫能在交通、工業等領域再電氣化和深度減碳進程中發揮重要作用,有力支撐碳達峰目標實現。
2031年到2035年,氫能產業發展安全形勢穩定,氫能產業規模、質量效益、創新能力進一步提升,產業局部取得重大突破并形成國內領先優勢,氫能與電力、交通、工業等多領域廣泛實現較高水平融合,可再生能源制氫基本實現市場化,成為全省能源和產業脫碳的重要保障,在能源和產業綠色低碳轉型發展中起到有力的支撐作用。
三、產業布局
(一)空間布局
結合省內能源、交通、經濟等資源和基礎設施布局,統籌各地氫能產業發展的綜合條件和已有基礎,著力建設以“九江-南昌-吉安-贛州”為軸線的“贛鄱氫經濟走廊”,貫通鏈接內部、融入周邊的氫經濟主動脈,北面融入長江經濟帶,南面對接粵港澳大灣區,帶動東西兩翼各地結合自身優勢積極發展氫能相關產業,形成全省氫能產業大局協調、分區集聚、多元共生的發展格局和產業生態體系,打造“氫清江西”綠色發展新動能。

“贛鄱氫經濟走廊”產業功能定位布局圖
1.北部片區。
積極支持九江發展以氫動力船舶為特色的沿江沿湖氫能產業,在產業引領政策方面先行先試,建設“長江經濟帶氫能產業發展峰會”交流平臺,探索氫能在石化、有色冶金等方面應用,發展氫能產業儲運用環節高端裝備制造,打造江西省氫經濟開放先行區。
充分發揮南昌作為省會城市的經濟、技術和人才資源優勢,打造全省氫能產業科技研發中心,集中力量推進產業技術跟進和突破能力。
在南昌開展城市氫燃料電池公共交通示范,以及“南昌-九江”開展城際氫動力物流重卡示范。依托南昌已有汽車產業優勢,積極推進氫燃料電池整車研發和生產。加快氫能在交通領域示范,引領建設氫燃料電池汽車環鄱陽湖示范城市群。加強航空領域氫燃料動力應用研究和應用示范。
2.南部片區。
積極支持贛州對接周邊氫能發展先進省份和地區,進一步壯大氫能貿易和氫氣儲運服務市場,探索氫能產業市場機制,建設全省氫能市場化運行的“橋頭堡”。
積極支持吉安加大氫能產業招商引資力度,加快落地制氫、儲氫裝備和燃料電池及關鍵部件、材料等氫能裝備制造產業,打造氫能裝備制造高地,為全省氫能基礎設施建設筑牢基礎。
依托贛州、吉安豐富的可再生能源資源,加強可再生能源制氫和氫能在電力領域的示范應用,探索以氫能支撐可再生能源發電大規模、高比例發展,提升氫能在能源體系中的作用。結合國家和省級天然氣管網規劃布局,穩妥探索管道輸氫和天然氣摻氫試點示范。
3.東西兩翼片區。
支持鷹潭、萍鄉、景德鎮、宜春等結合有色產業、銅產業集群發展規劃和鋼鐵產業、陶瓷生產綠色轉型、鋰電產業融合等,探索氫能規模化應用,推進氫冶煉技術。
支持其他地區結合本地優勢資源,加強氫能與本地特色產業融合發展,因地制宜推進氫能在電力、交通、工業等領域的應用,共同融入全省氫能發展總體格局。
(二)突破方向
結合省情實際,我省氫能產業一方面在制、儲、輸、用環節實施整體跟進,以逐步擴大氫能供給、提升儲運便利性、降低用氫成本、保障用氫安全。另一方面,結合省內能源資源稟賦、產業結構和區位條件,從具有比較優勢的領域入手實施局部突破。
一是依托稀土等礦產資源優勢,大力發展儲氫新材料產業,實現重點細分領域突破。稀土儲氫材料是氫能利用的重要功能材料和儲氫載體,具有廣闊的發展和應用前景。稀土礦產是我省的優勢資源,也是發展稀土儲氫新材料的重要基礎。充分利用省內豐富的稀土礦產資源,以及省內有關企業、高校、研究機構在稀土新材料方面領先的技術創新和產業化實力,在固態儲氫領域加速布局,提高稀土新材料原始創新能力和高端應用水平,進而發展基于新型稀土儲氫材料的高能量密度、快動態響應固態儲氫裝備產業。力爭用10-15年時間,將我省稀土儲氫新材料技術及產業打造成為具有國內領先地位的細分領域。
二是把握好重要區域發展戰略機遇,積極壯大氫能一般裝備制造業,實現氫能產業規模突破。目前,國內已經形成了以燃料電池車輛為主要和驅動的四大產業集群,包括京津冀、華東(山東、上海、浙江、安徽、福建)、華南(佛山-云浮)、華中(武漢)。我省東面、北面、南面與氫能高地毗鄰,在全面參與長江經濟帶建設和對接粵港澳大灣區等國家重大區域發展戰略中,發揮區位優勢和基礎工業能力優勢,積極承接沿海省份氫能產業一般裝備制造產能擴張,擴展氫能產業發展的縱深空間,融入區域氫能產業鏈和國內氫能產業統一大市場。力爭以氫能裝備制造為重點突破口,快速做大我省氫能產業總體規模,為氫能在其他方面的突破創造有利條件。
三是結合關聯產業特點,積極拓展氫能產業化應用場景,實現氫能應用模式突破。我省新能源項目以分布式開發和就近利用為主,滲透率較高,部分區域電力送出和消納形勢日趨緊張,積極發展風電、光伏電解水制氫和“氫電耦合”項目,以及結合智能微網的氫能綜合利用項目,在新能源和氫能相互支撐發展中發揮重要的作用。我省鋼鐵、石化和化工產業規模較大,以焦爐煤氣、丙烷脫氫、氯堿尾氣等工業副產氣制氫具備較好的前景,相關產業作為謀劃氫能近期產業布局的重要參照,為以可接受成本啟動氫能產業發展打好基礎。結合我省航空工業和學科優勢,集中力量推進氫燃料渦輪發動機、氫燃料電池和混合氫動力裝置在航空器、無人機方面的應用研發,打造未來空中交通領域實現碳中和的核心技術。嘗試從多方面推進氫能應用,力爭在電力等2-3個產業化應用場景取得重要突破,實現氫能與相關產業深度融合發展。
四、重點任務
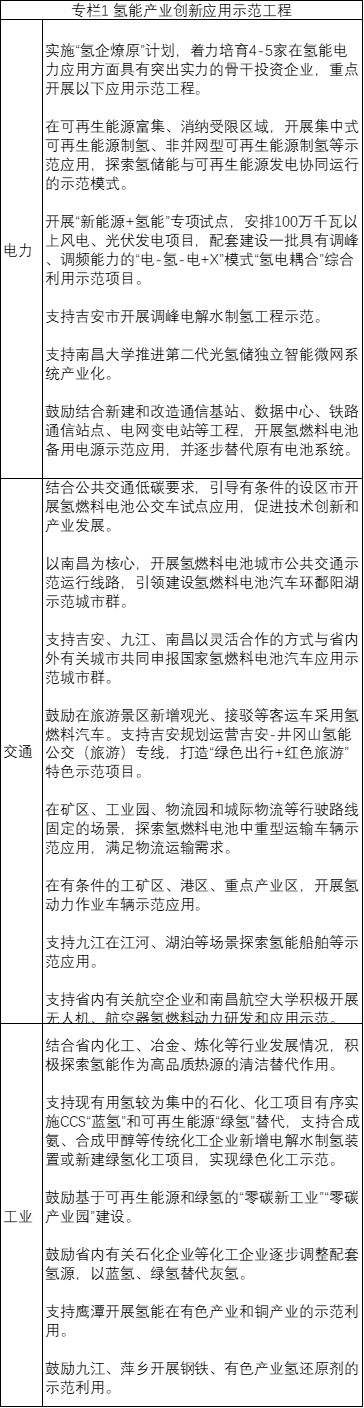
(一)穩妥探索氫能示范應用
1.重點引導電力領域試點應用
實施“氫企燎原”計劃,鼓勵有實力的能源企業在贛搭建氫能產業投資平臺,重點開展氫能在電力領域應用試點和投資,積極推廣試點成效,促成贛鄱大地氫能燎原之勢。重點促進可再生能源與氫能相互支撐、高效發展相關應用。結合新能源規模化發展和新型電力系統建設,鼓勵開展“氫電耦合”和氫儲能等示范應用,發揮氫能在促進可再生能源消納、電網調峰等方面的作用。開展“新能源+氫能”專項試點,引導建設一批與風電、光伏發電配套的“氫電耦合”綜合利用示范項目,培育一批具有相關產品研發、設計、生產和工程建設能力的本土骨干企業。鼓勵在通信基站、數據中心、鐵路通信站點、電網變電站等基礎設施場所使用氫能作為應急備用電源,提升設備供電可靠性。因地制宜布局氫燃料電池分布式發電和熱電聯供設施,推動在有需求、有條件的區域開展“冷、熱、電、氫”多能融合互補利用示范,提升終端能源效率和低碳化水平。
2.有序推進交通領域示范應用
結合加氫網絡建設和氫燃料電池技術發展,以對縮短燃料裝填時間、延長終端續航能力要求高的應用場景為重點,有序開展氫燃料電池車輛示范應用。鼓勵新增城市公交、環衛車和中重型貨運車輛使用氫能。鼓勵有條件的風景旅游區、會展中心等使用氫能接駁客車,探索在工礦區、港口、物流園、重點產業區示范應用其他類型的氫動力作業車輛,支持以氫能和其他清潔能源利用為重點打造氫能示范小鎮、產業園等。支持氫燃料電池和氫燃料混合動力在軌道交通、船舶領域應用。鼓勵依托現有航空產業基礎開展氫動力在航空器、無人機領域示范應用。支持吉安、九江、南昌等城市結合本地及周邊區域氫能產業建設情況,與省內外有關城市合作申報國家氫燃料電池汽車應用示范城市群。
3.逐步探索工業領域替代應用
在經濟性可承受的基礎上,以化工、冶金、煉化等高耗能行業為重點,探索利用氫能替代化石能源提供高品質熱源,有效擴大工業領域能源消費清潔替代,實現產業再電氣化和深度脫碳。鼓勵基于可再生能源和綠氫的“零碳新工業”“零碳產業園”建設。支持現有用氫較為集中的石化、化工項目有序實施CCS“藍氫”和可再生能源“綠氫”替代,支持合成氨、合成甲醇等傳統化工企業新增電解水制氫裝置或新建綠氫化工項目,實現綠色化工示范。密切跟進國內氫冶煉工藝發展,鼓勵開展以氫作為還原劑的冶金技術研發應用,依托江西鋼鐵產業基礎進行高爐改造,探索建設氣基還原工廠進行氫能煉鋼,降低傳統冶金工藝中碳還原導致的二氧化碳排放。

(二)統籌氫能產業設施布局
4.有序引導氫能產業集聚
統籌全省氫能產業布局,科學規劃氫能產業整體發展路線,依托已有產業基礎和相關重大項目,著力培育產業“硬核”環節。引導氫能產業集群化發展,加強氫能產業與電力、交通、工業等產業協同,打通中間環節,有序推動氫能產業固強補弱,降低產業生產和流通成本,提高產業整體效能水平。發掘省內氫能相關產業比較優勢,發揮江西省區位優勢,加強面向氫能產業發展領先的沿海省份承接相關產業擴張,加大氫能產業招商引資力度,加快培育省內產業力量,積極“鏈入”長江經濟帶、長三角、粵港澳大灣區等氫能產業高地集群。
5.合理布局氫氣制備設施
結合我省化石燃料和能源資源稟賦相對薄弱的實際,根據產業發展的階段,分階段合理選擇制氫技術路線,逐步構建清潔低碳、經濟高效的多元制氫體系。優先利用現有化工企業工業副產氫資源,加強配套設施建設,提升氫氣純化能力,提高工業副產氫品質和回收利用率。在氫能應用聚集區域,合理布局成熟的商業化制氫項目,滿足規模化就近利用氫能需要,降低氫能供給和應用成本。鼓勵在風能、太陽能等能源資源條件好的區域,利用可再生能源和低谷電力電解水制氫,優先在新能源消納困難區域開展棄電制氫,探索可再生能源分布式就近制氫、就地利用。在農林生物質廢棄物資源豐富的區域,因地制宜開展多種生物質資源制氫實證研究,有序推進生物質制氫產業化。
6.穩步構建氫能儲運體系
堅持安全可控、高效流通的原則,穩步推動規范化、高效率的氫能儲運體系建設。積極加強固態儲氫領域布局,支持稀土儲氫技術路線加快發展。結合產業發展需求,進一步提高高壓氣態儲氫和長管拖車運輸運輸能力,在保障安全的前提下,合理提高氫氣壓力,有序促進儲運環節降本增效。穩妥開展氫氣儲運新裝備、新技術、新材料應用,探索深冷高壓、液氨和深部地下鹽穴儲氫等多種儲運方式實踐。穩妥推進管道輸氫和天然氣摻氫技術示范應用。
7.統籌規劃加氫服務網絡
總結省內已有加氫站示范項目建設運營經驗,堅持安全為先、需求導向,統籌推動加氫網絡體系建設。在氫能產業發展較快的區域,支持利用現有符合條件的加油站、加氣站,按照國家法規和標準改擴建成具備油、氣、氫供給能力的一體化綜合交通能源服務站。鼓勵依托高速公路網絡,在有條件的服務區配套建設公共加氫站。鼓勵利用物流園區、工業園區內存量土地新建加氫站。探索分布式制氫、儲氫、加氫一體化的加氫站等新模式。
8.積極落地氫能裝備產能
圍繞省內外氫能基礎設施建設和氫能應用市場需要,積極引進和發展氫能裝備制造產業。積極發揮省內工業優勢,發展堿性電解槽、儲氫長管、儲氫瓶(罐)和小功率氫燃料電池等氫能成熟裝備制造。加強氫燃料電池龍頭企業招商引資,落地氫燃料電池以及電堆、雙極板等核心部件、關鍵材料生產項目,快速壯大氫能產業總體規模。加大力度培育本土氫能裝備制造優勢企業,進一步增強制氫電解槽、儲氫容器和儲氫合金材料的制造能力,著力提高生產技術水平,強化產品品質和市場競爭力。加快布局氫燃料電池發動機和燃料電池乘用車、物流車、特種作業車整車制造項目,積極推進氫動力船舶制造項目。

(三)加強氫能產業技術創新
9.持續提升關鍵核心技術水平
充分發揮后發優勢,做好整體跟進提升,對標國內外先進技術,圍繞氫能產業薄弱環節,加強技術引進、消化和吸收,努力縮小技術儲備差距,夯實產業創新發展基礎。強化以氫能為媒介的電能、熱能、燃料等異質能源互聯互通技術研究,不斷提高電-氫及氫-電系統綜合能效,推動氫能深入融入現代能源體系,不斷擴大氫能高效應用范圍。集中優勢力量開展氫能產業顛覆性技術創新,重點推進基于生物質超臨界水氣化制氫發電多聯產技術和適應可再生能源波動性的質子交換膜(PEM)制氫技術研究,在充分論證的基礎上推動產業化示范。持續提高堿性電解水制氫效率,進一步降低制氫綜合成本。著力提升氫能產業關鍵核心技術水平,加快推進高效可再生能源制氫、高回收率氫氣純化、氫燃料電池、安全高效儲氫、氫冶煉和氫能安全監測保障等關鍵技術研究,促進氫能產業規模化、商業化發展條件逐步成熟。
10.著力打造產業創新支撐平臺
聚焦氫能產業重點領域和關鍵環節,匯聚省內外重點科研機構、高等院校和龍頭企業的創新資源,打造高水平氫能技術創新平臺,為全省氫能產業加速示范試點、實現整體跟進、尋求局部突破形成合力。推進以院校為支撐、企業為主體、市場為導向、產學研相結合的產業創新中心、工程研究中心、技術創新中心、重點實驗室和前沿交叉研究平臺,依托首批氫能綜合利用示范項目建設科技創新創業孵化基地和成果轉化、知識產權運營、產品檢測認證等氫能創新支撐平臺。培育一批具有自主產權的技術創新型企業,在氫能產業重要技術取得突破的基礎上,積極引導企業整合資源、協同發展,打造具有領先優勢的產業發展平臺。
11.推動建設氫能專業人才隊伍
立足氫能產業創新發展需要,落實人才引進政策,實施“氫贛領軍”專項人才引進計劃,主動對接引進氫能領域領軍人才和高層次創新團隊,提升氫能前沿技術研發領頭動力。建立省級氫能產業專家智庫,為全省氫能產業發展提供政策咨詢、技術攻關、成果轉化等方面的合作與服務。以首批氫能綜合利用示范項目為載體開展重點科技項目研究和成果轉化實證,聚集和培養一批氫能產業高端人才。支持國內外院校、研究機構和企業在省內建立研究中心,夯實氫能產業發展的專業人才基礎。建立健全人才培養培訓機制,支持省內高校開設氫能相關專業,加快氫能技術創新型人才培養,建立合理的產業人才梯隊。
12.積極開展氫能技術創新合作
立足江西毗鄰粵港澳大灣區、長三角的區位優勢,鼓勵省內院校、研究機構和企業加強與周邊地區技術先進相關單位的交流,推進氫能產業核心技術、關鍵材料、重大裝備研究創新合作。支持省內企業在國內外氫能產業研究高地設立研發機構,開展產業合作和技術引進。鼓勵省內企業加入產業聯盟和國際氫能委員會等國內外組織,參與氫能產業標準和發展路線圖的制定。

(四)完善氫能發展管理體系
13.建立健全氫能政策體系
創新氫能生產供應、儲運等環節的體制機制,統籌好發展與安全、政府與市場之間的關系,聚焦產業引導和管理重要問題,在氫能規范管理、氫能基礎設施建設運營管理、氫能產業多元應用試點示范等方面,制定出臺相關政策。完善氫能產業化推進、財政扶持、土地規劃、金融支撐等方面政策支持,建立健全覆蓋氫能技術創新與產業化、氫能供應體系、終端應用、安全與應急管理等領域的政策體系,引導氫能產業規范有序發展。以首批氫能綜合利用示范項目建設為依托,探索制定小規模分布式能源用制氫項目、加氫站項目、氫氣提純和加壓設施、儲氫設施和氫氣運輸設施建設運營管理辦法,明確選址規范、建設標準、審批程序、運營管理和監管方式。在確保安全的前提下,參照天然氣和火電廠制氫車間管理政策,探索小規模分布式能源用制氫項目不納入化工園區并可對外銷售的管理機制。建立完善氫能產業示范項目、重點科研項目目錄管理機制,優先支持具有引領性和可推廣前景的項目納入目錄。
14.建立完善氫能產業標準體系
落實國家氫能產業標準,按照國家氫能產業標準體系建設指南,開展氫能產業相關領域標準化建設。重點圍繞制氫技術、氫安全、氫儲運、加氫站和燃料電池等領域,科學制定完整的氫能制、儲、輸、用標準體系。推進氫能安全風險評估相關標準、臨氫材料與設備質量和可靠性相關標準、氫能安全風險監測與防護相關標準的建立,切實保障氫能產業安全發展。推動開發氫能利用的碳減排量核算方法,實現氫能在控碳減排方面的價值量化,促進氫能產業發展與碳達峰碳中和相關政策和市場銜接。鼓勵龍頭企業積極參與各類標準研制工作,支持有條件的社會團體牽頭發布相關標準,支持有實力的企業將關鍵技術轉化為先進標準,爭取在固態儲氫等優勢領域形成相關地方標準,積極推動江西優勢產品、技術標準成為國家、行業標準。積極依托行業協會推動行業自律,推動產業標準有效執行,推動氫能產業規范化、高質量發展。
15.加強產業全過程安全監管
堅持把氫能產業安全放在重要位置,研究開展氫能安全法規標準體系建設,制定氫能安全發展相關配套法規標準,促進建立氫能產業安全管理長效機制。強化氫能制、儲、輸、用安全管控,明確安全監管責任分工,制定完善安全管理辦法,落實企業安全生產主體責任,落實地方政府氫能產業發展屬地管理責任,提高產業發展的安全管理能力水平。強化有關部門專業監管能力,細化管控措施,落實安全監管責任。強化氫能產品質量管控和安全管理體系建設,督促企業制定和完善產品質量管理體系,加大技術人員培訓力度,增強產品質量檢測水平。形成常態化安全情況綜合督查機制,督促開展風險辨識和評估,強化監管力度。強化氫能產業風險監測感知和突發事件應急處置能力建設,推動建設氫能產業安全運行監測預警平臺,積極利用互聯網、大數據、人工智能等先進技術手段,及時預警氫能產業風險狀態,及時采取相應處置措施,有效提升事故預防及處置能力。
五、環境影響和綜合效益評價
(一)環境影響初步評價
氫氣是清潔、綠色、低碳、無污染的二次能源。中長期規劃實施支持氫能的有序健康發展,促進新能源大規模發展和消納利用,減少化石能源消耗,提高資源利用效率,降低二氧化碳、二氧化硫和氮氧化物的排放,有利于應對氣候變化和生態環境保護。
規劃編制過程中堅持生態優先、綠色發展理念,結合區域資源環境承載能力,識別項目環境敏感因素,納入規劃的重點實施項目不涉及生態保護紅線等環境制約因素。
規劃項目實施過程可能存在的對大氣環境、水環境、聲環境、土壤環境等不良環境影響,可通過相關工程措施、管理措施和技術手段等進行有效預防和減緩。
(二)綜合效益評價
氫能作為零碳、零排放的能源形式,具有長周期、大規模儲能優勢,可實現異質能源跨地域和跨季節優化配置,是促進可再生能源規模化高效利用的重要載體。通過發展氫能產業,增加氫能和可再生能源應用,可有力推動能源結構的調整,促進關聯產業綠色轉型發展。
發展氫能產業,將帶動交通運輸、汽車制造、新材料、裝備制造等行業發展,增加地方稅收、改善基礎設施、拉動就業,促進地方經濟社會可持續發展。
六、組織實施
(一)加強組織領導
建立由省人民政府統籌指導,各有關部門按職責協作的省級氫能產業發展促進協調機制,共同研究解決氫能產業發展重要問題,以產業規劃為引領,制定完善產業發展配套政策體系,指導各地、各相關領域結合實際合理布局氫能產業,推動產業穩慎有序發展。
(二)鼓勵創新示范
在符合產業布局規劃和安全發展要求的前提下,鼓勵地方政府、有關企業和高校、科研機構穩步開展氫能產業技術、管理方式和商業模式的創新。支持在產業基礎較好、應用場景普遍的重點區域和領域開展先行先試,探索可行經驗,促進完善相關政策體系、驗證產業發展路徑。重點抓好首批氫能綜合利用示范項目,發揮好創新平臺和載體作用。省級各有關部門對各地、各相關單位開展氫能創新示范的,在可再生能源項目建設規模、土地、財稅、科技等方面予以傾斜支持。推動具備條件的氫能相關企業申報成為科技型企業。
(三)強化資金支持
積極爭取中央有關資金支持,統籌現有渠道資金和企業、院校科研經費,用好綠色發展基金、省現代產業引導基金等,積極支持省內氫能相關產業發展。探索針對風電、光伏發電制氫的特殊電價,推動綠氫成本逐步下降。積極引導金融機構加大對氫能產業重點項目的資金支持。鼓勵各類社會資本以市場化方式支持氫能創新型企業,促進科技成果轉移轉化。對符合省級科技計劃項目的氫能產業,在省級科技專項資金中予以支持。支持符合條件的氫能企業在科創板、創業板等注冊上市融資。
(四)深入宣傳引導
積極開展氫能科普宣傳,建設智能化氫能推廣中心,定期舉辦“氫能周”等活動,加強相關安全法規和安全標準宣貫。依托省內氫能有關高校和研究機構,加強國際和國內氫能產業政策動態、技術前沿等信息的跟進、收集和整理,結合我省實際定期形成匯編性成果,為相關招商引資和宣傳工作提供信息支撐。開展氫能產業相關個人、企業、產品、項目先進評選和表彰宣傳,樹立行業標桿,引領行業發展。
(五)持續評估改進
建立完善氫能產業統計體系,持續跟蹤規劃實施情況。推動設立省氫能產業發展指導中心,科學指導氫能產業合理發展,定期開展全省氫能產業發展成效評估,發布氫能產業發展指導方案。針對規劃實施過程中出現的新情況、新問題,根據產業發展需要,進一步制定規劃階段性實施方案。

 
                 
                     
                                     
                     
                         
                         
                         
                         
                