 寫稿
         投稿
         寫稿
         投稿
    中國目前整個產業鏈都不是特別成熟,這意味著每一個細分的領域充滿著投資的機遇。從氫制取、存儲運到氫燃料電池系統等各個環節均有投資機遇,產業鏈亟待全面提升技術和應用成熟度。投資專家李登科認為,氫能產業應重點關注三大領域:高校技術產業化項目、國內外技術差距大的領域,以及成本高、技術難的細分環節。
一、投資重點領域
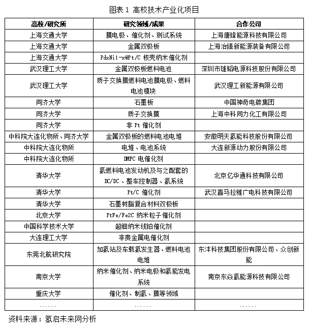
一是關注高校技術產業化項目。中國大部分高校在燃料電池領域都有著比較深厚的積累,在研究道路上較早投入的有清華大學、同濟大學等,他們是最早開始研究氫燃料電池的高校。目前,國內大多高校都有與氫燃料電池相關的研究方向,許多公司也都已經展開和高校的合作,或者高校實驗室自行成立了公司,逐步實現技術產業化。

二是瞄準國內外技術差距大的領域。客觀地說,國內、外在技術上還是有一定的差距,技術引進也許是發展的一條途徑。梳理金屬雙極板、膜電極、質子交換膜、傳感器等領域,可以發現,不同領域都已經擁有許多國外的先進公司。最近的投資調研也發現,有很多從國外回來的行業人才想到國內來創業,這表明它存在一個非常不錯的投資機會。

三是搶先布局成本高、技術難的細分環節。從燃料電池成本結構可以看到,目前電堆所占的成本比較大。而結合氫燃料電池的成本結構,可以優先布局電堆領域的催化劑、膜電極、儲氫系統、供氫系統、氫循環系統等核心細分領域。
二、面臨的主要挑戰
盡管氫能源產業備受關注,但是其中也存在著許多挑戰:
一是高校項目產業化瓶頸。許多從高校出來創業的項目,在推進過程中它一定會遇到產業化和商業化這樣的瓶頸。所以我們要能夠充分把他們的技術拿過來,同時配備好的商業化團隊。
二是專利風險。從國外招攬人才過來發展,這是一個非常重要的途徑。但是里面就存在專利的風險。這種情況與目前國內半導體行業的情況相似,這是企業要面臨的挑戰。
三是不確定性風險。我們不確定爆發點在哪里、在什么時候。而正是不確定性,我們要自己要去判斷,這也是做投資的風險所在,但風險越大可能投資回報就越大。
從整體來講,氫能源產業是下一個機遇,也是下一個爆發點。
注:以上內容摘自氫啟未來網即將發布的《2021中國氫能產業投資報告》。
 
                 
                     
                                     
                     
                         
                         
                         
                         
                